机床代购
机床代售
商务会员
广告刊登
网站建设
联系我们
首 页
供 应
求 购
公司库
图片库
产品型号
二手机床
机床代购
机床代售
联系我们
求购
供应
公司
型号
资讯
热门搜索:
求购信息
线切割
加工中心
二手机床
齿轮加工机床
立车
加入机床通沟通更轻松!!!
联系我们:
在线客服
当前位置:
网站首页
>>
供应信息
>>
二手机床
>>
型材加工中心
>> 正文
哈驰BT30焊接床身HQ4500型材加工中心
查看清晰图片
查看其它同类产品
产品名称
:哈驰BT30焊接床身HQ4500型材加工中心
产品型号
:
产品品牌
:
产品产地
:
产品单价
:议价
最小起订
:1/0
发布日期
:2021年06月04日
截止日期
:2021年12月01日
Q Q交谈
公司简介
联系方式
产品详情
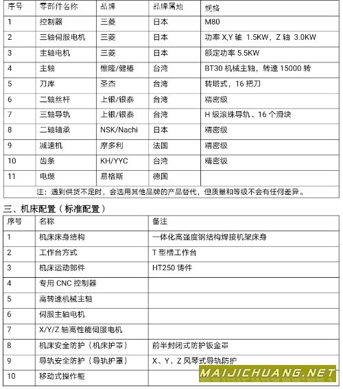
该机器是一台机铣削、钻孔、攻牙、倒角为一体的自动化复合型型材加工中心,广泛应用于铝合金型材深加工,太阳能型材加工,家电铝合金部件,高端门窗幕墙型材加工等。
183;采用BT30主轴锥孔。
183;采用飞碟式刀库。
183;采用高速主轴电机,确保机器的高速、高精。
信息编号:S657507
本类相关产品
查看更多
哈驰bt30焊接床身hq2500型.
哈驰bt40铸件床身hz4500型.
出售哈驰bt30焊接床身hq650.
哈驰 双头机hz6500c2w型材.
其它相关索引:
铣床
加工中心
工作台
分度头
其它附件配件
二手车床
二手铣床
二手镗床
二手磨床
二手锯床
二手刨床
二手钻床
二手压力机
二手折边,卷板设备
二手剪切机床
二手冲床设备
二手立车
二手齿轮加工机床
二手数控机床
二手插床
二手加工中心
二手线切割
二手锻压机床
二手淬火火花
攻丝机床
数控加工中心
卷板机
压力机
二手专用机床
二手龙门刨床
二手龙门铣床
二手龙门加工中心
二手龙门镗床
二手龙门磨床
二手龙门镗铣床
二手三坐标
二手光谱仪
二手轮廓仪
二手铣镗加工中心
二手数控双面镗
二手立式加工中心
二手数控车
二手滚齿机
二手龙门
二手数控镗床
二手卧式加工中心
二手锻造油压机
二手立加
二手卧加
二手车铣复合
二手龙门导轨磨
二手数控插齿机
二手龙门铣
二手外圆磨床
二手组合机床
二手折弯机
二手数控轧辊磨
二手数控龙门
二手液压机
二手液压折弯机
二手数控车床
二手走心机
二手数显卧式铣镗床
二手数控龙门镗铣加工中心
二手卧式镗床
二手数控外圆磨床
二手闭式双点压力机
二手立式车削中心
二手端面铣
二手深孔镗
二手龙门五面体
二手闭式单点压力机
二手数控滚齿机
二手热模锻
二手数控转塔冲床
二手对头镗
二手数控铣
二手数控镗
二手月牙槽铣床
二手数控曲拐立车
二手重型车床
二手卧车
二手深空镗
二手双柱坐标镗
二手数控立车
二手数控龙门钻
二手齐齐哈尔立车
二手重型卧车
二手磨齿机
二手雕铣机
二手自动车床
二手数控龙门铣床
二手转塔冲床
二手落地镗
二手车床铣床
二手数控镗铣床
二手其他
二手普车
二手冲床
二手快锻油压机
二手摩擦压力机
二手数控龙门铣
二手无心磨床
二手数控龙门镗铣
二手水切割机
二手框架液压机
二手激光切割机
二手龙门平面磨
二手落地镗铣床
二手外圆磨
二手数控磨齿机
二手数控落地镗
二手型材加工中心
二手立式车床
二手水压机
二手端面铣床
二手普通车床
二手数控齿条铣齿机
二手精雕机
二手万能外圆磨床
二手落地镗床
二手柔性生产线
二手五轴
二手专机
二手立式拉床
二手数控铣床
二手其它设备
型材加工中心
二手深孔枪钻
二手枪钻
二手齿轮轮廓螺旋线测量仪
二手蜗杆旋风铣
二手龙门刨
二手摇臂钻
二手数控插床
二手高温厢式炉
二手卧室铣蹚床
二手空压机
二手插齿机
二手数控磨床
二手卧室加工中心
立加
二手倒角机
二手高速加工中心
二手平面磨床
二手合模机
二手龙门刨铣
二手高速插齿机
二手移动立车
二手卧式镗铣中心
二手数控斜轨车床
二手其它
立式加工中心
二手闭式单点
测量仪器
二手内外圆磨床
二手测量仪器
二手搓齿机
二手剃齿机
二手数控落地镗床
二手卧镗
二手数控卧式镗铣床
二手深孔钻
二手坐标镗
二手数控龙门导轨磨
二手其他设备
二手齿轮机床
二手高速数控龙门铣
二手万能升降台铣床
二手电液锤
二手高速进口加工中心
二手油冷机,水冷机
二手卷板机
龙门镗铣
二手125吨折弯机
二手电火花
二手摇臂钻床
二手万能外圆磨
二手卧式车床
二手镗铣床
二手数控龙门平面磨
二手注塑机
二手无心磨
二手立式
测量设备
二手圆台铣
二手卧式铣镗床
二手平面磨
二手激光切
二手轧辊磨床
二手数控折弯机
二手双面镗
二手数控床
二手钻攻中心
二手数控刨台镗床
二手镗铣
二手转塔冲
二手深孔钻镗
二手油压机
二手龙门精雕
二手数控端面外圆磨床
二手立钻
二手铣边机
二手内圆磨床
二手行吊
二手内圆磨
二手车削中心
龙门刨铣
二手数控钻
二手粗狂机
二手车铣复合加工中心
二手立卧加工中心
二手落地车床
二手剪板机
二手龙门镗铣
二手钻攻
二手镗铣加工中心
二手北京上冲冲床
二手立加中心
二手普通款滚齿机
二手立铣
二手齿轮设备
二手求购网带炉
二手哈斯加工中心
二手钻工加工中心
二手2150X9000的深孔镗
二手6180X5000普通车床
二手钻攻机
二手双面铣
二手北京二机外圆磨
二手数控卧式车床
二手旋压机
二手螺纹磨
二手螺纹磨床
二手型材机
二手慢走丝
二手龙门刨铣床
二手立卧镗铣
二手数控钻床
二手端面外圆磨床
二手压铸机
二手数控床身铣
二手万向摇臂钻
二手龙门雕铣机
二手斜车
二手数显卧式铣镗
二手工具磨
数控机床
二手二氧化碳激光切
二手叉车
二手剪板机折弯机
二手数控冲床
数控车
二手机床
二手斜床身数控车
二手电脑锣
二手钻工
二手平磨
二手五轴加工中心
联系方式
万通机床有限公司
最新供应
|
公司简介
|
联系方式
联 系 人
:郭亮(经理)
联系电话
:15515230609
移动电话
:15515230609
公司地址
:河北沧州
公司网址
:
maicnc.maijichuang.net
会员等级
:商务会员
版权所有:机床买卖网 2008-2010 地址:河南省开封大朱屯181号 主办单位:开封市万通机床有限公司
联系电话:0371-23857951 传真:0371-23857951 Email:maishebei@163.com
豫ICP备08003186号-4
网站设计:
八方网络