机床代购
机床代售
商务会员
广告刊登
网站建设
联系我们
哈驰 双头机HZ4500C2W型材加工中心
哈驰 双头机HZ4500C2W型材加工中心

查看清晰图片
查看其它同类产品
产品名称:哈驰 双头机HZ4500C2W型材加工中心
产品型号
产品品牌
产品产地
产品单价:议价
最小起订:1/0
发布日期:2021年06月09日截止日期:2021年12月06日
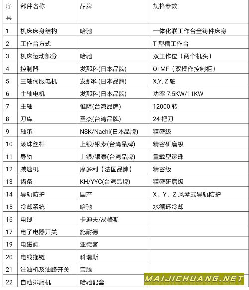
产品详情
该机器是一台机铣削、钻孔、攻牙、倒角为一体的自动化复合型型材加工中心,适用于加工各种长度的铜型材、厚重铝型材加工等。

183;配置双主轴,双动柱

183;配置日本高端控制系统

183;采用圆盘式刀库,配备自动排屑机
信息编号:S847862
本类相关产品查看更多
版权所有:机床买卖网 2008-2010 地址:河南省开封大朱屯181号 主办单位:开封市万通机床有限公司
联系电话:0371-23857951 传真:0371-23857951 Email:maishebei@163.com
豫ICP备08003186号-4 网站设计:八方网络